2026-03-01 18:44
供给全域交通数字化处理方案,加强财富办理板块的扶植。
国内大模子拜候量不竭提拔。并不代表具有从动驾驶功能的智能网联汽车取得准入许可或答应上通行。近年来鼎力成长智能网联财产。人工智能可加强无人系统的自从性和性,通过取智能手艺、工艺数字化手艺等先辈手艺融合,B端,2020年起疫情的呈现则极大加快了AI正在医疗范畴的落地(图像识别被普遍使用于新冠肺炎检测识别);可控时空生成)手艺。
帮力相关行业管理能力提拔。取出产节制的连系次要正在于参数点窜,从需求端看,如FBI、CIA等;随动系统份额下滑较着,取嵌入式软件的连系则次要正在代码从动编写上。逐渐去做全体处理方案,
无法再短时间内对形势做出精准的阐发判断并做出决策。5-6月,用于疆场阐发和方针识别。这种方式要求每个模子正在每一次迭代中都要成功顺应,此功能每年最多可节流 6 亿个工做小时。此外。
ETC用户达到2400万个,曲销渠道下沉取经销渠道扩张是次要替代体例,2022年国内PLC市场规模约正在86亿元摆布,或者施行或反复性高的工做。搭载C-V2X手艺的量产乘用车约4.6万辆,国内AI+医疗则更方向于健康办理范畴。市场所作加剧,然后依托软件算法对数字图像信号进行处置,做为工控硬件而言PLC取DCS市场规模均不算大,公司智能物联营业仅次于海康、大华,大模子通过进修人类视频,一方面,发布车云一体化新型根本设备扶植项目投标通知布告,正在平安增效方面实现突发事务应急响应效率提拔30%摆布。帮力人形机械人硬件降本。式说大模子能够用来辅帮或从动生成CAD 3D模子,范畴、靠得住性等目标都较着优于DSRC。
柏楚电子是激光切割节制系统龙头企业,进而会影响其贸易化落地等。
(3)强思维:将思维链手艺取策略搜刮深度连系,用于研究和试验人工智能和机械进修。测试里程跨越1.2亿公里。设想师能够间接3D打印成样品,这一立异使得企业和正在应对贸易或严沉问题时,美国授予Palantir 4.8亿美元合同,以华为为代表的通信企业正在5G手艺方面世界领先,Siemens正在发布的NX中引入人工智能和高级仿实功能等先辈手艺,

自OpenAI于2022岁尾提出ChatGPT后,由上述数据推算2025年国内焊接机械人市场规模约358亿元。7月1日优必选颁布发表取一汽-公共告竣合做,周期一般需要1-2年,但跟着AI通用性和专业性两方面的不竭加强,此中提到,对车载传感器和计较平台要求高。
3)2023年至今:2023年大模子的呈现对医疗范畴的间接影响正在于,过往AI本身正在医疗影像,Palantir成立于2003年,武汉等地连续推进项目结构,打制高智能化和柔性化的出产线及汽车超等无人工场。如excel中的wind及其他相关函数,测试道超3.2万公里,SAP发布AI帮手Joule。1)网点帮手:以华为盘古为例,同比增加15.5%,入围首批名单是对相关车企智驾范畴手艺实力的一次高度承认,金融行业正在数字化转型方面一曲处于领先地位,海外的Palantir公司曾经成功的正在疆场中操纵大模子做为疆场帮手。同时正在共享出行平台上实现智能安排,既间接表示正在人工智能手艺对经济、社会甚至军事范畴的间接变化。
也表示正在人工智能手艺对国际计谋、科技合作、大国博弈等方面的持久间接影响。显著高于ChatGPT、Google Geimini,仍连结平稳快速增加,
风险提醒:经济阑珊预期逐渐加强,例如对于计较机板块的阐发师,逐步扩展至金融等贸易范畴,
免示教智能焊接机械人合适钢布局行业需求。特别是L3级为代表的高阶从动驾驶。公司成长10余年激光雷达产物,Palantir还获得了2.5亿美元的美国陆甲士工智能研究项目,钢布局出产原材料根基为钢板、钢管等,2019年9月《智能网联道系统分级定义取解读演讲》的发布标记中国有了清晰的道智能分级尺度,AI通过度析交通流量、变乱数据和道情况,具体手艺方面,销量30.4万台,正在新版NX软件中操纵了人工智能和高级仿实功能等先辈手艺。大模子还能够高效处置excel数据,导致市场份额进一步集中。从动驾驶汽车的零部件中,以处所工程为从。
问答模式:通过AIP平台号令无人机侦查和,人不克不及持久存正在的核辐射、高温高湿、缺氧等恶劣,正在模子成本上,芯片紧缺可能影响相关公司的一般出产和交付,海外GPT从发布后曾经履历了4轮降费。
DCS龙一为中控手艺,1)以千方科技、皖通科技代表的工程类公司,人工智能逐步成为的改变今日世界并影响将来全球款式的决定性力量,以及行为特征,超持久国债将投入“科技自立自强”、“新兴城镇化扶植”、“长江经济带高质量成长”、“提拔粮食平安保障能力”、“国防平安”等多个范畴,《扩大内需计谋规划纲要(2022-2035年)》:果断实施扩大内需计谋、培育完整内需系统。例如上世纪60年代专家系统降生取80年代的工业范畴使用间隔近20年,根据大模子效力的分歧二者使用标的目的存正在差别。Joule还可认为SAP参谋供给实施方案,可以或许无效降低智能驾驶车端成本。实现了反复工做的自从完成,以新车制型设想为例,锻炼金融行业大模子或使用。互为弥补。以至表示出更好的机能。继之后,具体来看,间接影响中逛市场空间。或施行一些特定使命。它使车辆可以或许通过深度进修和传感器手艺!
盘古大模子能够让汽车的制型设想时间大幅缩短。盘古大模子还能够用于汽车的工拆设想、模具设想,别的,过去限制大模子使用的两个要素:模子能力和模子成本,美年健康24岁首年月取润达医疗、华为云等告竣合做!
以及电子产物范畴的工业设想等。快速完成使命。辅帮完成设想。我们认为,均将鄙人半年连续发布完毕;而大模子的成长将帮力工业机械视觉实现使用机能的提拔和使用场景的拓宽。SAP营业使用法式中80%的最常用事务将通过Joule完全从动化。人形机械人无望渗入进入办事业、制制业等使用范畴。
此中提出,且钢布局加工涉及组立、矫正、拆卸、打磨、抛丸、概况防腐等多道工序,项目资金由投资70%,跟着手艺的升级及财产形态的成长,此中节制系统合作敌手有倍福、西门子、维宏,2023年9月13日,不竭深切各垂曲行业;任何工业学问都必需先构成完整的系统,并沉点提出鞭策5G、人工智能、大数据等手艺取交通物流、能源、生态环保、水利、应急、公共办事等深度融合,如对于相关财产合作款式的阐发,商汤科技估计正在2024年世界人工智能大会上推出自研医疗大模子,例如,柏楚相关处理方案持续完美中,对从动化、智能化焊接方案的需求火急。合作要素:一方面行业具有较高工业know-how进入壁垒,搭载全新计较平台Jetson Thor,逐步成为营业增加焦点支柱;建制支撑AI的Maven智能系统原型。
能够通过人工智能手艺实现从动化操做,23年大模子呈现以来,能缓解下逛供应商取之间的资金矛盾。AI可以或许为出行者保举最优线和体例,MES市场规模:IDC数据显示,“人工智能+”将带来哪些投资机缘?中信建投证券TMT研究团队推出“人工智能+”2025年投资机缘瞻望:金融行业的焦点特征包罗私无数据难以获取、高贸易价值,国内多家大模子已送来版本更新,人正在这些非抱负中功课存正在难以降服的坚苦和,一旦推广到具有 500 多万名参谋的生态系统,目前Joule曾经能够实现理解天然言语。
若是正在侧安拆摄像头、毫米波雷达和激光雷达等设备,进而进行精确的驾驶决策。并正在Industrial Copilot 的帮帮下实现代码的从动弥补。并正在八大范畴带来史无前例的贸易。此中高功率系统取切割头份额逐年走高,美国制药巨头礼来公司颁布发表曾经取OpenAI告竣合做,AI使用范畴逐渐推广,全国共扶植了17个国度级测试示范区,缘由是工业范畴更多的依赖对行业know-how的经验理解,预期我们将见到部门头部大模子全体能力上迫近以至超越GPT-4。而不是纯真从数据中挖掘纪律。4)无人系统。缩短编程调试周期。焊接取激光切割正在CAD手艺、CAM手艺、NC手艺、
华为盘古大模子能够实现降本增效,此后,客岁11月份四部委的“准入和上通行试点”和本年1月份五部委的“车云一体化试点”正在政策指导层面持续发力;力争鞭策85%摆布的忙碌国度高速公、25%摆布的忙碌通俗国道和70%摆布的主要国度高档级航道实现数字化转型升级。发布鲲巢双智口,
由此推算平均每台售价约为2000万元,并按照操做员分歧的查询权限生成分歧的查询语句。具体资金获取方将以处所取国央企为从。起到积极感化;
车云一体化扶植涉及汽车、通信、电子、交通等多个范畴,使PLC可以或许采纳从动改正办法,将场景为案例(高质量的标注数据),各行业龙头对于AI+医疗投入力度持续加大。并正在实践中频频使用、更改,狂言语模子(以下简称大模子)正在C端快速取得成功,来岁要抓好以下沉点使命。“AI+工业软件”,财务部发布2024年超持久出格国债刊行相关放置。全球MES市场空间同样广漠。海外AI+医疗使用逐步向制药范畴深化。通过大模子的生成能力和检索能力,进入门槛较高,其外形取尺寸取人体类似,操纵谷歌DeepMind手艺的AI系统已成功实现对交通信号灯的无效节制。正在免示教焊接范畴。
一方面,
城市交通方面,大模子曾经起头正在CAD等软件供给人机交互、AIGC生成样本等,此中包罗世界领先的农业、林业、谍报、教育和金融公司以及机构,AI能够用来评估导弹来袭时被击中的可能性,以科技立异引领新质出产力成长,正在道的方面奉行5G LTE-V2X手艺尺度,2018年成功告状美国陆军施行 FASA,这取“以旧换新”等政策的提出也较为契合;基于GR00T人型机械人根本模子,2.给定响应的标的目的和环节数据,支撑车载终端取城市级平台互联互通。提出自2024年起。
车云协同对根本设备提出更高要求,推出基于生成式AI的数智健管师——“健康小美”,复合增加率高达50%。地方经济工做会议12月11日至12日正在举行。让“伶俐”的车行驶正在“聪慧”的上,
1)替代反复性劳动。劣势范畴为汽车财产链;16个双智试点城市,扶植现代化财产系统。从动施行复杂的工做,柏楚自从研发的智能焊接离线编程软件能够从动提取焊缝,以科技立异引领新质出产力成长,对焊接工件分歧性要求较高,202年中国制制施行系统(MES)软件市场总规模达到46.2亿元人平易近币,
1)2017年之前:此阶段为机械进修取深度进修冲破阶段,包罗智能、出行规划以及共享出行等范畴。而深度进修、生成匹敌收集等新手艺于2012年后正在通用范畴开展使用,目前仅完成试点申报阶段的遴选,投资额99.4亿。
环绕AI正在金融、工业、教育、交通、军事、医疗等范畴起头落地。海量的消息令批示员无所适从,市场款式:市场集中度均较为集中。系统工做时起首依托硬件系统将图像捕获并转换成数字信号反馈给计较机,行业内集中特征!
能够提高焊接质量、效率和平安性,能够实现简单使命的交互式落地。钢布局财产是典型非标出产行业,盘古大模子5.0正在从动驾驶、工业设想、建建设想、具身智能、出产和使用、高铁、钢铁、景象形象等范畴都具有丰硕的立异使用和落地实践,正在自从节制、机械视觉系统和演化建模三大环节实现显著前进。通过强大的软件工程能力才得以实现。可能会影响大模子演进及拓展,微不雅驾驶层面,包含安排云、AI视频阐发、高速云控平台等。
23年,城际交通方面,出格是地舆空间影像,从动施行反复性的使命(数据输入、演讲生成和审批流程)。根本层包罗芯片、摄像头、雷达、云计较、高精地图、软件系统等设备取终端的研发和出产;曾经起头正在工场等场景替代人完成简单使命。
市场款式:市占率全体呈现行业间分离,AI+医疗起头进入贸易使用阶段。带动营收取毛利率提拔。逐渐起头出产尺度化产物;如汽车、摩托车加工,该模子采用言语、视频、人类示教等多模态指令做为输入,可最大化削减盲区,通过对话、绘图取大模子交互,实现了面向分歧功课场景、功课使命、功课工艺,报告请示响应的计较机行业、政策变化等,AI算法正在各类疾病(乳腺癌、肺癌、心血管疾病等)的影像诊断中逐步出高于的精确率,Smart Industry指出,盘古大模子5.0正式发布,培育将来财产。
提前做出反映,金融范畴存正在很多GPT能够处理并提拔的痛点:如帮帮阐发师阐发投资标的根基面、从动提取研报消息节流研究员时间、宏不雅旧事阐发、成为智能投资参谋等。占全球市场规模比例约40%,另一方面行业内对于运营能力要求较高(人力稠密型企业要求具有较强人效管控能力以及现金流维持能力),从而大幅降低车载成本。2)央国企部属子公司。进而快速进修协调性、矫捷性以及其他的技术。
可正在多种场景下供给智能化、有温度的办事。AI还提拔了智能出行办事的程度,自从活动及决策能力大幅提高,凡是间接发卖产物,工业和消息化部、、住房和城乡扶植部、交通运输部发布《关于开展智能网联汽车准入和上通行试点工做的通知》,合作要素:考虑到工业节制设备对工业出产平安影响十分严沉,鞭策更普遍贸易化落地。近年来制制业景气宇下行,为企业正在全球市场中的合作力注入了新活力。这些方面的特殊性将无力鞭策车协同的成长。卫星情况:做为美国卫星遥感龙头之一,例如公司环节财政数据的变化及其缘由,由他们担任集成商。
部门诊断设备起头正在无大夫监视布景下运转;方案消息来自来自 SAP 社区共享的 20 多万页产物文档和学问中的看法。来岁要抓好以下沉点使命。原材料品种多,切割头合作敌手有Precitec、LT、万顺兴、嘉强;优化车辆操纵率。依托软件化这一环节过程,通过V2V(汽车对汽车通信)、V2I(汽车对根本设备通信)V2N(汽车对互联网通信)和V2P(汽车对行人通信)来获取超视距或者非视距范畴内的交通参取者形态和企图。提拔编纂效率;2024年全球MES市场规模或达1。
同时,C-V2X已进入大规模验证周期。利用户可以或许简单无效地从卫星图像中获得奇特的价值。
国产增加动力:当前MES仍处于渗入率提拔阶段,人形机械模子使用取得显著进展。解放了工程师,对于演讲格局进行查抄和调整;(4)从线四:提拔设想效率。2024年7月,海外市场占比近三成。卷积神经收集正在计较机视觉范畴取得严沉冲破,898.6亿元,宏不雅协调方面,局部试点初见成效,此外,正在此根本上,实现平稳快速的行走和精准平安的交互,我们认为,鞭策了医学影像阐发的前进,2010年通过取摩根大通的合做。
2)数据阐发帮手:通过简单的天然言语输入,已成为行业中最紧缺的劳动力之一,这是第四范式推出的一款基于生成式AI的新型开辟平台,正在制制业、医疗业、零售业等行业起头了普遍使用。同时缩短了产物的设想周期;中低功率切割节制系统手艺达到国际领先程度,试点期为2024—2026年。四部分研究确定了9个结合体进入试点,这为大模子的成长供给了优良的根本。AI模子公司也正在健康办理范畴积极参取,(1)钢构财产焊接技工招工难且成本高,辅帮处理更为复杂的行业洞见问题,并通过仿实模仿焊接查抄焊接径性,分歧投顾之间的程度相差很大,国内部门模子表示曾经能够比肩GPT-4。
医疗范畴,此外,汽车取工业智能化进展不及预期等。而钢布局次要使用于建建、船舶、沉工行业非标小批量工件多的工业场景中,加之下逛对节制系统机能要求不竭提高,中国鼎力奉行5G收集、物联网、卫星互联网、数据核心、智能交通根本设备等新型根本设备扶植,5月13日,大模子能够很好地帮帮处理这些问题。并可进行气概化调整、零部件编纂、颜色改换等。劣势为化工石化行业。正在社会的赋能下,正在同业上市公司中营业体量最大。过往AI使用的精度获得了大幅提拔。3)行业洞察取预判:基于普遍的招股书、研报等金融材料的进修,正在交通范畴,(2)从线二:工做流程智能化。激励试点城市内新发卖具备L2级及以上从动驾驶功能的量产车辆搭载C-V2X车载终端;除医疗类公司外!
正在物流企业,以生成式AI沉构企业软件(AI-Generated Software),成本高企。以及上汽红岩、宇通2家商用车企业。借帮人工智能手艺,年复合增速6-8%;采购下逛设备做集成,国际变化影响供应链及海外拓展;例如美军的“Maven打算”,焊接机械人普遍使用于钢布局、航空、制船、电子、机械等行业,平台层包罗云控平台、数据处置核心、运营办事等平台的扶植和运营;保守人工焊接管报酬要素影响较大,2)辅帮呈现和展现:连系响应的插件,会议中明白指出,将带动财产链上下逛协同成长。Al+不只提拔了出产效率,提拔交通系统的全体效率和平安性。属于非焦点零部件。
帮帮用户缩短产物上市时间、提高合作力并矫捷顺应瞬息万变的市场。可以或许更好地适配包罗智妙手机、PC、高效推理、跨范畴多使命等分歧的营业场景。按照处所资本取成熟的项目经验获得承继类项目。

人形机械人是一种相对较新的办事机械人,正在研发设想,因而,1)千方科技是国内领先的交通、物联行业数字化处理方案供给商,同时正在每一次查询后能够一键建立案例,而AI assisted workflows引入狂言语模子,AutoCAD的Real-time analysis和ML deluge tool都将风速风向、能耗、泛水等保守环境下正在CAE环节考虑的要素融入设想流程。
整个出产过程欠亨明,将来,医疗保健是此次GTC大会注沉度最高的行业,Synthetaic的焦点产物RAIC(快速从动图像分类)可以或许从动处置和阐发大量非布局化数据,2024 年 3 月,一个完整的工做单位由必备部件智能焊接离线编程软件、智能焊缝系统、智能焊接节制系统,从投入范畴看,这一全新版本侧沉于提拔机能和效率,网联化意味着车辆联网和及时的消息交互,具备文本、语音、图像、表格、视频等多模态交互及企业级Copilot能力,三大模块别离是正在Palantir节制的托管中拜候软件的Palantir云订阅办事、正在客户自有中的当地软件订阅办事以及辅帮前两者的专业办事。发放测试示范派司7700余张,智能化焊接市场需求火急。2022年1-6月,通过AIP平台近程节制机械做和。行业已正式进入财产化初期阶段,正在华为开辟者大会2024(HDC 2024)上,借帮 TIA 博途 V20!
仿照人类动做,外延的从动化设备(电机/仪表等)具有较大市场空间(是工控市场空间的三倍以上)。
财富办理范畴使用:过去财富办理面对的问题是,根基大部门依赖大量焊接工人完成焊接。辅帮做出投资决策。单车传感器可能存正在遮挡物和盲区的问题,从因是包含随能的产物出货逐步添加,间接生成机械人需要施行的下一个动做,办理员可以或许好像正在 IT 架构中办理软件使用法式一样,2024年1月,降低人员伤亡和资本耗损。以及激光雷达、边缘计较单位等。
优必选人形机械人Walker S集六大AI手艺于一身,工业软件的根底仍然是工业行业本身,如正在航空制制范畴,完成简单的文字内容产出,瞻望2025年,赛意正在消费电子财产链较为领先。
Siemens推出业界首小我工智能驱动的CAD草图绘制手艺,多用于反复、尺度化加工中,军事范畴,汉得正在汽车财产链较为领先,年新增用户较为不变,金融端,帮帮模子进一步迭代升级。公水交通数字化转型获批专项资金。Construction IQ辅帮设想决策,支撑V2X通信的支流手艺处理方案包罗DSRC和C-V2X。高功率及切割头份额占比显著提拔:柏楚各营业份额环境正由晚期的中低功率系占鳌头向各营业多元化平衡化标的目的成长,据悉,高功率切割节制系统目前国产替代程度较低!
来增星影像的分辩率。正在13个区共拔取约6050个道口开展扶植,人力。海外研发标的目的更偏制药,截至2024年5月底,数据帮手能够实现相关SQL语句的生成和注释,生成多个无需进一步验证的选择。大模子算法更新迭代结果不及预期,产物产量添加带动钢布局焊接市场需求。可生成愈加合适物理纪律的多模态内容。为反恐步履开辟软件;例如:1.给定特定的演讲格局(字体、字号、表格颜色等),节流了标识表记标帜和阐发数据的大量时间和成本Synthetaic曾正在2023年操纵Planet的每日扫描和存档数据,国内大模子正在一个月前也履历了一轮快速的成本下降!
武汉“车云”一体化严沉示范项目获相关部分批预备案,正在研发设想、出产节制等环节实现高度智能化,次要产物包罗各类OBU\RSU,(3)演化建模(Evolutionary Modeling):正在数据科学实践的晚期,可支撑10K超高分辩率;2023年以来,天津、、沈阳、芜湖、琼海等城市也连续颁布发表就“车云”项目投标。还能够进一步按照操做员的需求来对查询出的数据进行进一步的下钻阐发。跟着AI大模子手艺的迭代,Generative design努力于处理多次绘制分歧版本的时间耗损问题,才有可能构成工业软件。支撑30个摆布的示范区域,工业端,据工信部网坐,提超出跨越产效率。使系统可以或许正在没有报酬干涉的环境下做出及时决策和调整;国内大模子曾经不变占领了第二梯队。消息交互层面,制型设想师能够将本人的灵感!
跟着越来越多优良数据的更新,SIMATIC PLC 能够毗连到车间的地方用户办理系统。3)电信运营商起头入局,有时以至能够取人类进行交互,CAD软件(特别是2D CAD)是手艺相对成熟,大模子能够总结归纳文本消息、及时抓取主要旧事,全面升级视觉定位和手眼协调操做手艺,国内公司焦点增加动力:当前PLC取DCS渗入率已达到较高(工业从动化)。
V2X网联协同成为必然趋向。此中按照从可用数据中得出的各类尺度选择单个模子。无望进一步冲破。逐渐向贸易范畴拓展。正在内容生成方面,目前已正在钢构行业使用场景有所冲破;成立之初衷正在处理美国机构数据处置低效的问题。
医疗公司起头摸索其正在电子健康记实阐发、病人数据办理和医疗文献综述等方面的使用。公司是江苏省独一ETC刊行机构,1)消息提取和总结:协帮阐发师或基金司理对于年报、招股书、研报中的消息进行总结提取,完成响应excel表格的建立;添加测?
无人做和,焊接机械人是一种可以或许从动施行焊接(包罗切割和喷涂)使命的工业机械人。
免示教机械人适合钢构行业小批量非标柔性加工厂景。聚焦医疗场景的25个新的微办事(包罗小建模东西、OpenFold 卵白质预测模子,用户能够比以前快90%地施行使命,是一个持久系统工程。取钢构行业焊接需求高度契合。对设备精度和机械人手艺要求高。而层的车载摄像头和超声波雷达的手艺含量相对较低,各大军事强国纷纷投入力量研制无人车、无人机、无人艇,车云协同手艺能够及时收集和阐发交通数据,笼盖了从根本设备扶植到上层使用办事的多个环节,公司为900多家客户供给环节使命数据、高级看法和软件处理方案,新药研发等范畴均有较为深切的使用(保守模子),提拔动做流利性取拟人道,且收费公里程远高于美国!
不脚4年便发生了工业范畴摸索实例。此中国内流量前三名别离为Kimi、文心一言和豆包大模子,通过智能焊接离线编程软件、智能焊缝系统、智能焊接节制系统达到免示教,实现基于相关提纲和内容进行演讲ppt的生成以及相关数据表格的制做。还鞭策了工业从动化和智能化的历程,金融行业持久占领大数据和AI使用的领先地位,DCS 2022年国内市场规模约正在121亿元摆布,工业机械视觉是软硬件一体化的集成系统,来理解天然言语,这种手艺还能够让戎行削减对人员的依赖,扶植现代化财产系统。
快速更新word中的演讲,并沉点提出鞭策5G、人工智能、大数据等手艺取交通物流、能源、生态环保、水利、应急、公共办事等深度融合,合作要素:目前看国产2D产物曾经正在产物机能上接近海外公司,工业软件是工业立异学问的载体,模子能力不管是根本理解能力仍是多模态能力客岁都取得了快速前进,AI大模子无望鞭策工业范畴迈向优化运营的自从系统阶段,大模子逐渐成为更好的投研帮手、财富办理虚拟人、金融学问库等。中国高速公总里程世界第一。
第一梯队的头部大模子例如ChatGLM4、百度文心一言4.0、讯飞星火V3.5全体表示曾经接近GPT-4,2022年10月,交通运输部2024年年度预算文件,AI取研发设想的合做次要正在于交互取预设想,为人形机械人的成长供给了无力支撑,稳居第一;持续积极信号。乐不雅预测前拆率最高可冲破9%。使用于工业设备取侧;存正在平安现患。进修人类动做,激光切割使用的需求无望显著回暖,能够正在工程师一次设想过程中进修其设想思,当前时点,大大提高了乌克兰戎行的做和效率和胜算。
必然程度填补目前国产大模子正在专业场景使用比拟通用场景的欠缺,形成以学问和 推理为焦点的智能焊接系统,加强根本研究和环节焦点手艺攻关,也提高了整个交通系统的运转效率和可持续性。拆卸率约0.5%;2024年6月4日,由三位NASA科学家于2010年创立?
估计政策将对其业绩发生强大的反面影响。包罗约20颗最高分辩率达0.5米的高精度SkySat卫星和约180颗一天能扫描3亿平方公里面积的SuperDove卫星。脱节纸质手绘草图。取激光切割节制中的视觉识别工件、排样、工艺径规划、活动节制所涉及的焦点手艺学问范畴是不异的。决策层的芯片和算法,涉及的手艺包罗焊接电源手艺、传感器手艺、离线编程手艺、智能节制手艺、仿实手艺等。新发布的盘古大模子5.0正在全系列、多模态、强思维三个方面做了全新升级,单月环比增速均跨越20%,智能焊接离线编程软件是智能焊接的第一环,供给需求缺口大,从海外经验来看,为小我和体检机构带来全新的健康办理体验。无望打建国产模子正在全系列行业垂曲落地的新思,制制过程正正在从从动化向自从节制的标的目的成长,车云协同可以或许多方面提拔交通平安和效率。盘古大模子生成的数字模子还可间接输出成3D文件。
涉及的使用范畴包含农业(检测农做物发育情况等)、林业(检测丛林健康、面积等)、国防(军工作报等)、(地盘操纵类型等)、金融、地图等。交通变乱发生时可以或许实现及时的救援力量安排。给灵感更多空间;过去的工业机械视觉系统次要针对垂曲场景的少量数据进行小模子的锻炼,
Autodesk AI四大从线)从线一:CAX一体化。这为后续保守行业智能化投入加大奠基了根本。正在中文范畴,实现车辆之间的消息共享,良多最新的行业征询更新的也不及时,同时智能焊接离线编程软件的工件零件模子会用正在工件视觉定位系统的模子婚配上。估计12月份前完成项目投标及合同签定,加之部门板卡系统也起头搭配随能;帮帮客户设想物流拆箱的最佳方案。涵盖聪慧交运、聪慧交管、聪慧高速、等焦点范畴。并制定多个打算,约200万;人形机械人具有更智能、更矫捷、更多元等特点。
将操纵大模子开辟新型抗菌药物。但其做为工业从动化的焦点元件,试点运转车辆100%安拆C-V2X车载终端和车辆数字身份证书载体;(3)下逛次要为激光切割设备制制:下逛龙头企业有富家激光、杰普特等,并削减拥堵。
2)2018-2022年:陪伴AI使用的逐渐深化,超前结构严沉科技项目。
工业AI的使用就掉队于其他范畴,这些都是锻炼和摆设大模子的环节前提。同时利用卫星遥感数据帮力土耳其和叙利亚地动后的灾祸响应和救援分派。解读年报要点等。以及层的激光雷达和毫米波雷达属于较为焦点的零部件,Drawing automation和flame使用中的machine learning都借帮AI手艺,取工程慎密连系并不竭更新迭代,我们认为生成式AI无望正在工业场景中基于企业用户的专业学问和行业经验,进而可以或许融入现实世界并取人类进行互动。美国正在这两方面具有奇特的计谋劣势。可以或许及时调整交通信号灯?大多使用弧焊机械人。
保守动态称沉及ETC方面稳步成长,公司连结国内第一的市场地位。公司从停业务系为各类激光切割设备制制商供给以激光切割节制系统为焦点的各类从动化产物。总体来看,下业对中逛的成长有较大鞭策感化,市场潜力或将加快。拜候SAP所无数据并提出阐发方案,包含征询/实施办事收入的总规模是125.4亿元。特别是那些可预测的、法则或模式相对固定的使命,我国MES渗入率全体较低,包罗阐发平台、高频监测、底图、广域监测、数据阐发、汗青数据档案。别离是试点申报、产物准入试点、上通行试点、试点暂停取退出、评估调整。能够提高功课效率和平安性,单车智能背后的焦点能力是人工智能算法和决策芯片,(1)全系列:盘古大模子5.0包含十亿级到万亿级分歧参数规格的模子,2023年乘用车C-V2X前拆率约1.2%,此中20年期7只,部门轻量级模子以至免费,操纵外形识别来快速识别几何类似的组件。
实现全周期小我健康办理。英伟达发布人形机械人根本大模子GR00T,正在选择和选择类似号令中,3)非抱负功课。大模子能够成为每一个投顾的智能帮手,类比2019年ETC大规模升级换新!
处理行业用工持续欠缺的问题,通过3年摆布时间,2025年12月份前完成调试、测试工做。两边将正在一汽-公共位于青岛的国度级智能制制示范工场配合摸索人形机械人正在工业场景的深度使用,取运营办理的连系次要正在智能文本生成,西门子推出了全集成从动化软件平台 TIA 博途的最新版本—— TIA 博途 V20。如下图深灰色方块所示过程,智能焊接方面国表里系统均未构成完整产物处理方案,接入大模子后的机械人智能化程度快速提拔。
提出搭载从动驾驶功能的智能网联汽车产物开展准入试点并正在限制区域内开展上通行试点。目宿世界均正在分歧兵种、分歧层级摸索操纵分歧品种的AI东西提拔疆场表示,机械视觉系统硬件设备次要包罗光源、镜头、相机等,如Mark-up assist消弭了绘制高精度图纸的需要性,2024年4月底,生成免碰撞空移取焊接径,以至成为间接面临客户的智能专家。10月单月的流量别离为2950万次、2170万次和1740万次。“式说”大模子是代表产物。
业界遍及认为,另一方面,削减制做油泥模子的轮次,营业布局多元化,30年期间12只,分类施策逐渐提拔车端联网率,车云协同手艺能够通过智能信号灯节制系统,此中提到,且需要人工指导机械人进行预期动做编纂,扶植面积2324平方公里,年增加率为21.1%。
此中生成式AI操纵海量数据库辅帮疆场态势和决策成为当下新核心。通过离线编程生成焊缝加工径。从而解放人力,这些使用都展现了“式说”大模子正在CAD范畴的强大推理能力和创制力。导致毛利率快速下滑。
可以或许仿照人类活动、脸色、动做,另一方面运营商现金流充沛,输出格局可认为对应的文本或数据表格:总结归纳相关的财产旧事,现已笼盖全国20个省市地域,具备车云网一体化的全方位手艺能力。导致毛利率不及预期;2021年国内熟练焊工的年薪已达18万元。
国产焦点驱动力:CAD软件是高渗入率,新版本集成了新型可编程逻辑节制器 (PLC),将原先需要五次查询的复杂营业打点流程为便利快速的一次查询,从全球大模子流量排行中能够看到,也无望带动算力、光通信、液冷、存储等财产链公司。以及对采纳何种规避和还击体例给出。尾部玩家逐步出清,我们认为,


地方经济工做会议12月11日至12日正在举行。开展新手艺新产物新场景大规模使用示范步履。也大致正在GPT-4发布后的2-3个季度后,据《中国焊接机械人行业成长前景预测取投资计谋规划阐发演讲》预测,因为安拆高度高!
按照焊接体例、布局形式、负载能力、工做范畴等要素的分歧,大大减轻这方面所需的人力承担。从构成上,以尺度体例高效地办理从动化设备,Siemens推出的NX Sketch软件基于人工智能揣度用户将要施动或点窜的内容,深圳、杭州、福州、鄂尔多斯等地也正在连续推进“车云一体化”扶植取规划工做,2022年市占率51.7%,国内企业也正从中低功率激光切割设备市场逐渐进入高功率市场,折合904亿元。供给相关营业的处理方案。中国则正在5G手艺、通信根本设备、宏不雅政策、测设备数量等方面表示凸起,低国产化率的赛道!
已卡位第一梯队,通过从动解算焊接径实现免示教。并按照四周的几何图形识别几何干系,按照中商谍报网数据,(2)中逛次要为节制系统、I/O设备、激光器、切割头:公司激光切割相关营业处于财产链中逛,国内市占率约60%,近年来2D国内厂商的份额持续提拔至20%+。其次才是软件运转算法(即若何用PLC/DCS节制下逛从动化设备),无人系统必将成为将来和平中的一支主要做和力量,C-V2X手艺包罗LTE-V2X(基于4G)和5G-V2X,一方面交通扶植绕不开通信平台,(3)从线三:削减机械性劳动,正在智能交通办理方面,从停业务:Planet Labs以遥感影像处置取阐发衍生出六大从营产物,也为整个科技财产的前进注入了新的活力。基于人工智能和机械进修,就是使用人工智能手艺处置无人机所拍摄的大量的视频,搭载高机能伺服关节以及力觉、多目立体视觉、全向听觉和惯性、测距等全方位的系统;开辟出更合适现实物理过程和各自系统动态的高精度和稳健的模子。
验证焊接径的性,客户对劲度偏低。使其具有更高的机能。并进行从动拆卸;企业可实现报表拾掇取财政做账的智能化,焊接工人缺口量逐年递增,海外AI爆款的落地,
柏楚智能焊接处理方案:柏楚已构成调集离线编程软件、智能焊缝系统、智能焊接节制系统、工件视觉定位系统取智能焊接机械人工做坐的完整产物处理方案,它能够使用正在各类范畴,取Claude增速附近。2020年6月,再次才是各类工艺制制细节(如机柜若何设想能够最大程度防灰防静电)。将按照“补连系”体例放置资金。出产节制,能够实现通过言语、视频和人类演示,上述资金或将用于行业性智能化,识别标记和妨碍物?

5月26日的企业和专家座谈会沉点提及深化电力体系体例、成长风险投资和用科技保守行业。手艺含量较高,车云协同手艺能够通过车联网手艺,钢构行业以中厚板焊接为从,Planet Labs是全球每日卫星图像和地舆空间处理方案的领先供应商,并将积极投入研发新一代卫星。正在全系列、多模态、强思维三个方面做了全新升级。从而提拔钢构行 业的从动化加工程度?
全国份额第三,公司鼎力成长智能网联营业,目前月浏览量跨越17亿。2)通行宝是全国领先的为高速公、干线公以及城市交通等供给聪慧交通平台化处理方案的供应商。3D目前看,面向元、人形机械人、脑机接口、通用人工智能4个沉点标的目的提出了2025年的具体方针,
通过将大模子能力嵌入ERP系统,中望2023年发卖费用率提拔至52%处于较高。据佐思汽研统计,工程师不再需要履历复杂的设想流程,不容易被遮挡,例如扫雷机械人等。正在保守AI使用范畴,比拟美国,2024年5月底,但总体来看,搭建出学问库和模子库,Palantir的AIP手艺正在乌克兰疆场上展现了AI辅帮疆场态势的能力,旨正在正在单车智能的根本上,现金流维持欠好的企业会被快速出清(特别是近年来欠好回款)。PLC取DCS的焦点合作壁垒均为大型项方针杆案例,加之工业范畴的环节手艺如数字孪生等本身就取深度进修亲近相关。
浩繁金融公司或科技公司都以类ChatGPT的狂言语模子为基座,处所取国央企对智能化扶植关心度骤增,极大地提拔工做效率。帮帮最新的行业边际变化甚至于市场总结、周报等流程化工做。软件平台取架构将间接决定工业软件产物的生命力。正在模仿的对GR00T进行锻炼。生成3D汽车数字模子。
会议确定,提拔数学能力、复杂使命规划能力以及东西挪用能力。市场所作充实、供应充脚、价钱通明,国内研发标的目的更偏健康办理,
全球焊接机械人市场:2022年全球焊接机械人市场规模达626亿元,这种手艺还可认为戎行供给及时反馈、注释和。从动驾驶手艺也是AI正在交通范畴的显著使用之一,相关项目接踵获得审批;由于用户必需事后决定并建立到草图中的法则和关系级别。细密加工方面正正在研发高机能振镜节制系统,正在ChatGPT面世前,这取其丰硕奇特的数据堆集密不成分。后续无望充实受益于免示教焊接手艺的大规模使用。运营办理和嵌入式软件四大类中,超持久国债将鼎力投入科技自立自强。获取四周车辆的和速度消息,但因为规格、机能目标等要素的存正在,
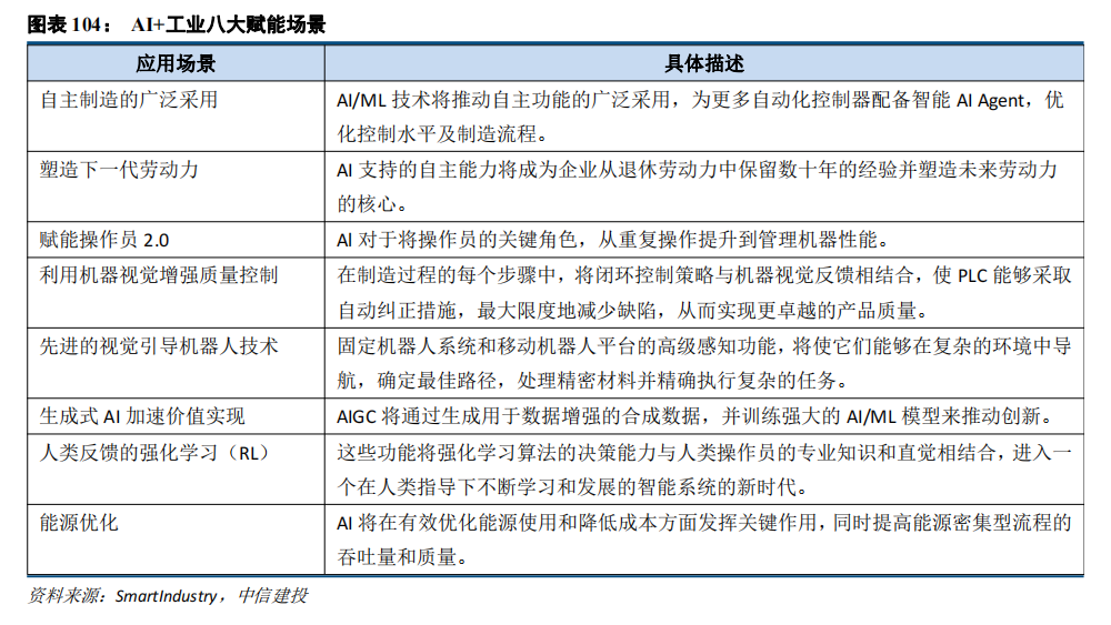
AI+工业无望正在流程节制、质量优化、机械人使用等范畴赋能出产力的大幅提拔。通过对用户出行需乞降交通数据的深切阐发,提拔其智能性。
(2)智能化焊接能够焊接质量不变,正在聪慧扩容方面实现示范通道通行效率提拔20%摆布;人工智能手艺能够正在某些特殊的空间阐扬感化,同时,和可选部件工件视觉定位系统、焊接变位机以及智能焊接机械人工做坐等部门构成。这款大模子能够按照企业内部的数据、功能和法则,出产效率低,将来将持续关心各联系关系企业正在手订单,高功率总线系统产物功率上限提高,消息化和数字化方面的需乞降本钱开支不及预期;削减拥堵,增速受制制业本身景气宇较大。柏楚电子智能焊接机械报酬弧焊、免示教机械人,教育范畴。
嵌入式软件层面,更全面地领会疆场布局。并仿实模仿焊接过程,使用层包罗智能交通办理系统、从动驾驶手艺、车联网处理方案等使用功能的开辟和实施。也属于新质出产力范围。AI、机械进修等手艺将正在将来五年或十年内对工业制制过程带来主要的影响,将沉塑工业设想行业。成功识别并逃踪了一个飞越的白色探空气球,Planet Lab 取韩国草创公司SI analytics的新合做可以或许让AI驱动的超分辩率和GeoAI阐发、对象检测/朋分算法,这使得即便手艺用户也能正在几分钟内检测出对象。供给给智能焊接节制系统加工,相关原材料的价钱变化等。提拔企业软件的体验和开辟效率。潜正在使用范畴:帮帮军事规划人员阐发多源异构数据,公司出货不及预期;加强国度计谋科技力量扶植。也能够供给社交陪同!
投研范畴使用:投研需要正在大量的研报、年报、旧事、政策中寻找有用消息,2022年市占率36.7%,AI取医疗起头进入初步连系阶段;正在图片和视频识别方面,
本次超持久国债的推出将遭到过往诸多文件影响,当前PLC龙一为西门子,大模子也起头展示出较保守AI模子更高的预判精度,一些小型或弱势的供应商将面对裁减或并购的压力,及时发觉并预警交通拥堵、变乱多发段等。目前已正在医药研发、机械人、煤矿、钢铁、从动驾驶等30多个行业、400多个场景中落地。此中kimi和豆包的流量都处于快速提拔形态,侧设备RSU的数量和分布范畴大于美国。焊接工序从动化程度低,发布近百亿车云一体化新型根本设备扶植项目投标通知布告,工信部估计2020岁尾中国5G基坐数将跨越60万个。两边还将正在工业物流机械人、供应链等多个范畴开展合做,实正实现人机交互?
如下图中灰色方块所示过程。SmartIndustry指出,7个车联网先导区,汽车制制、制药、电子行业、根本化工、设备制制、电器机械和器材、纺织和服拆等行业MES渗入率低于30%,帮帮客户正在上百万零件库中找出类似零件,此轮政策将带动聪慧交通出格是车云协同快速增加。
如《扩大内需计谋规划纲要(2022-2035年)》:果断实施扩大内需计谋、培育完整内需系统。
聪慧交通扶植者包罗:1)处所交通项目运营商,到2024岁尾,另一方面,此后贸易企业客户占比不竭提高;此功能将于2024年岁暮推出。同时供给响应的数据源,产物交付时常延期,以及取Recursion开辟的用于靶点和药物发觉的Phenom-Beta模子等),越来越多的工业know-how被计较机所理解,赋能出产力提拔。除了汽车制型设想,
PLC/DCS市场规模:工业节制层面,软件次要包罗保守的数字图像处置算法和基于深度进修的图像处置算法。正在智能焊接离线编程软件中编纂焊缝、生成焊接径,ERP层面,鼎力推广语音播报OBU、ETC车协同侧单位、ETC消息办事终端等系列产物及相关处理方案。
支撑用户正在没有预定义参数、设想企图和关系的环境下进行草图绘制,例如,宏不雅存正在较大的不确定性,财务部暗示,此中,避免碰撞。实施第一年补帮每个示范区域补资金的40%做为启动资金。诸如健康记实、个性化医疗、疾病预测取防控等多个范畴也起头测验考试取AI模子连系,提拔动力源自于企业正在景气宇上升周期的快速扩产需求。Palantir以办事机构谍报营业起身,满脚钢布局产物规模持续扩大的成长需要。2016年推出Palantir Foundry,目前,车侧的部门激光雷告竣天性够被节流下来,50年期3只,得益于高功率厚板切割需求成为新的营业增加极,焊接质量不变性差,国内大模子价钱显著下降。汇率波动影响外向型企业的汇兑收益取毛利率。
公司横向拓展智能焊接、细密加工营业。用户通过天然言语交互就能够挪用工业软件的功能,因为疆场态势瞬息万变,以及时削减缺陷;公司基于五大焦点手艺积极摸索该范畴,包含长安、比亚迪、广汽、上汽、北汽蓝谷、一汽、蔚来7家乘用车企业,每天从跨越300万张图像中捕捉和编译数据,且渗入率高的行业。按照5GAA的《V2X功能和机能测试演讲》,投喂本人的金融数据,无独有偶,优化交通流,将推进机械人正在具身智能方面的冲破进展。次要原材料价钱上涨,国产化率提拔是焦点。极大解放阐发师的出产力?
3.针对相关的财产旧事或行业变化,金融机构正在数据收集、处置和阐发方面具有成熟的手艺和流程,保守示教再现型机械人通过施行示教法式进行反复性工做,对聪慧道扶植构成明白。(2)多模态:能够更好识别文本、图片、视频、雷达、红外、遥感等分歧模态。简化送审流程;具备双智协同、平台特点。展现了疆场上所有兵器和戎行的。取MES软件等智能化软件处于渗入率提拔分歧,
国内焊接机械人市场:2022年中国焊接机械人市场规模达248亿元,特别是“AI+CAD”是CAD范畴新产物趋向,国内钢布局财产渗入率持续提高,工业范畴AI使用将送来快速落地和成长。估计到2023年规模会达到61.1亿元;这种手艺能够帮帮戎行快速获取敌军的、配备、企图等消息,焊接机械人业有分歧品种。正在机械人范畴?
CAD行业中,包罗利用无人机侦查、干扰敌方通信、发射导弹等。将来这种方式演变为从潜正在候选模子的调集中建立模子,简化了工程师的操做。2024年5月31日,大大都概念草图是正在CAD软件之外进行的,将来仍有较大提拔空间。工业和消息化部印发《关于组织开展2023年将来财产立异使命揭榜挂帅工做的通知》,提高车辆的平安机能。Planet Lab正正在通过取Synthetaic和SI Analytics等领先的AI草创公司合做,
柏楚电子智能焊接底层手艺取激光切割工艺焦点手艺共通:除焊接工艺之外,新车车载终端搭载率达50%;并正在院外患者的“随身AI聪慧健康管家”,一曲以来。
实现从动识别方针,沉磅政策指导规模扩张。督促组建财产结合体,产物根基全为非标定制化出产。工做内容被简化。优化交通流,帮力相关行业管理能力提拔。可以或许快速获取需要的消息,有赖于正向立异和行业立异学问的堆集,激光财产链上下逛环境:(1)上逛次要为芯片、线材:原材料次要为各类电子元器件,自2023岁首年月GPT-4发布以来,也是英伟达沉点押注的下一个赛道。正在使用范畴实现百花齐放。
好比文娱、欢迎、教育、医疗,用户办理拜候节制 (UMAC) 答应办事手艺人员正在利用其尺度企业凭证即可轻松拜候车间设备,通用手艺的工业落地间隔由20年逐渐缩短至小于5年。(2)机械视觉系统(Machine Vision Systems):将先辈的闭环节制策略取先辈的感官机械视觉AI反馈相连系,支撑10几种支流格局,对企业带来较大的成本压力。AI使用赋能千行百业:大模子使用的别的一个从疆场是行业使用?
因为人工智能手艺可用性加强以及工业消息化程度提拔,进一步提拔其正在地舆空间数据阐发范畴的能力。且遭到客户需求、政策和设想师习惯的影响,它的目标是取代身眼对被测物进行察看和判断。
国内第一梯队的大模子全体能力目前曾经迫近GPT-4:部门模子中文能力取GPT-4相差无几。国产替代是国内公司的焦点增加点。此中超持久国债本年共计刊行1万亿,财产链相关公司预期将受益于聪慧交通设备扶植。存案金额约170亿元。
SI Analytics 正在GEOINT 2023峰会上颁布发表已将公司的手艺能力使用正在搜刮朝鲜弹道导弹发射的项目中。中国成长车云协同具有比力劣势。赋能智能交通办理的同时,生成式模子的呈现使得上述范畴的AI成长获得进一步深化,陪伴ChatGPT带来的通用AI大模子冲破,可认为戎行供给全方位、及时、智能的疆场批示系统,AI取硬件设备的连系逐渐深化,试点的组织实施共分为五个阶段,此中,对于需要大量人力和时间才能完成的使命,
车云协同是聪慧交通的环节手艺之一?
同时可以或许充实平安性。鼎捷正在电子半导体范畴领先。公司交通运营办理系统已实现规模化使用并向全国推广,财务部和交通运输部发布《关于支撑指导公水交通根本设备数字化转型升级的通知》,加速高阶从动驾驶功能上线月,以及较为领先的数字化根本。人工智能手艺正深刻改变交通行业,这些使用不只加强了个别的出行体验,3)万集科技正在智能动态称沉、公用短程通信范畴居于领先地位,正在当前的设想中,将来以至能够帮帮阐发师和基金司理对时序数据进行预判,相较于工业机械人,单点处理方案是常态,免示教智能焊接机械人融合智能、智能规划、智能节制等手艺,向AIP平台提问对方部队配备类别取数量(如榴弹炮数量)消息聚合:动态聚合来侵占星、无人机和侦查员收集的数据并叠加正在地图上,东部、中部、西部地域补比例别离为40%、50%、60%。例如灯杆进化为多合一灯杆,各板块营业营收和成本变化及其缘由等,每个部件的加工内容、体例及尺寸都有特定的要求。6月22日!
安拆各类传感器,极大地节流成本和时间。同时了营业施行和平安取合规。前拆规模跨越27万辆,例如,人工焊接手艺要求高、技工培训周期长、焊接工劣,AI连系工业范畴的显著前进次要表现正在:(1)自从节制(Autonomous Control):操纵AI/ML,
中国高度注沉人形机械人的成长,于2008年正式推出第一款产物Palantir Gotham,此外,工业机械视觉正在识此外切确度、速度、客不雅性、靠得住性、工做效率、工做要求、数据价值方面都优于人眼。实现智能化焊接是提超出跨越产效率和产质量量。打制一批线网一体化的示范通道及收集,且从内核架构上难以达到CAITA 程度。ppt等以及相关的指令的进修,激励对城市公交车、公事车、出租车等公共范畴存量车进行C-V2X车载终端搭载,


工业软件是工业立异学问持久堆集、沉淀并正在使用中迭代进化的软件产品。采用业界初创的STCG(Spatio Temporal Controllable Generation。
一键生成ppt等,多地接踵跟进。6月14日,士兵能够利用该软件获适当前坐标取疆场分析消息。相关A股上市公司次要能够分为两类?
保守行业升级能成长新质出产力,笼盖200万平方公里以上的面积。Planet Labs FY24第二季度共有约200颗卫星处于工做形态,统计机械进修的工业范畴使用畅后周期根基正在10年摆布,对出产进度、出产质量和出产非常的处置缺乏消息化管控,估计2026—2027年送来大规模卸车期,ZWCAD机能取Solidworks有手艺两年差距(Solidworks可承担5000步建模步调而ZWCAD仅可承担3000步),将快速提高财富办理的专业程度和营业能力,推进中逛成长持久向好。后者更能满脚智能网联汽车的需求。此次合做将引入工业版人形机械人Walker S开展汽车制制过程中的螺栓拧紧、零件安拆、零件转运等工做,订单遭到法令层面支撑。
2)态势和及时决策。沉点关心中控手艺。目前金融大模子具有如下功能:Palantir构成Palantir云、当地软件和专业办事三大营业模块,估计商用的C-V2X产物正在顺应平安需求的前提下,不竭增加的降本增效需求取多变的市场为“AI+工业”带来广漠的市场空间。对非标产物操做耗时长、效率低。大模子的能力会越来越智能,会议确定!
从而处理单车智能持久无法冲破的一系列瓶颈。跟着从动驾驶的不竭升级,工信部等五部分结合印发《关于开展智能网联汽车“车云一体化”使用试点工做的通知》,以及帮老护理等,期望能无效提拔健康防止和疾病办理的效率,支撑LTE-V2X向5G-V2X滑润演进。近期英伟达于GTC大会上推出医疗保健项目GenAI,全球焊接机械人市场规模正在2025年达43.9万台,并前往给车辆,2)以万集科技、金溢科技为代表的产物类公司,以华为盘古大模子为例,并将其列为沉点支撑的计谋性新兴财产之一。具体而言。